时间:2024-10-21 14:25

近期,商务部和香港特区政府在香港共同签署《关于修订〈《内地与香港关于建立更紧密经贸关系的安排》(以下简称CEPA)服务贸易协议〉的协议二》(以下简称协议二),是2019年11月以来再次签署新CEPA协议,标志着两地服务贸易合作进一步拓展和深化。
1,CEPA签署以来,香港与内地服务贸易飞速发展
自2003年6月CEPA首次签署以来,香港与内地的经贸合作便进入了飞速发展的阶段。两地政府通过签署补充协议的形式,不断拓展合作领域,深化经贸关系。从第三份补充协议起,CEPA的政策重点逐渐从货物贸易转向服务贸易及投资领域,为香港服务业的拓展提供了广阔的空间。香港,作为高度外向型城市经济体,服务业是其经济的重要命脉。数据显示,从2000年至2022年,香港第三产业占比平均高达92.5%,至2023年,香港第三产业占比更是攀升至93.5%。在CEPA框架下,内地对香港已基本实现服务贸易自由化,对香港服务业作全面或部分开放的服务部门已达到153个,占全部160个服务部门的95.6%,其中有58个部门完全实现国民待遇,充分显示了内地对香港服务业开放的广度和深度。

香港对内地服务出口总额自2003年以来总体呈现快速上升趋势。2003年,香港对内地服务出口额692.0亿港元,占香港服务出口总额的比重为27.0%。2018年,这一数字攀升至3401.3亿港元,较2003年增长了近4倍,占香港地区服务输出总额的比重提升至40.4%。

服务出口结构上,香港对内地出口的服务主要类别有运输、金融服务、其他商业服务、旅游、电子通讯及资讯服务、保险及退休金服务、知识产权使用费和保养及维修服务,其中旅游、运输、其他商业服务、金融服务长期位列前四。以2019年截面数据为例,旅游占比61.4%、运输占比22.1%、其他商业服务占比6.2%、金融服务占比4.6%,四大服务业占比合计94.3%。尽管近年来受到新冠疫情等外部因素的冲击,香港与内地的贸易流量有所波动,但整体而言,香港四大支柱产业[1]始终是香港服务出口的主力军。

2,新协议为香港优势服务贸易提供更大发展机遇
时隔五年的再次修订,凸显了香港在服务贸易及专业服务方面的优势和吸引力,强化了其作为超级联系人和超级增值人的功能。主要修订情况如下:
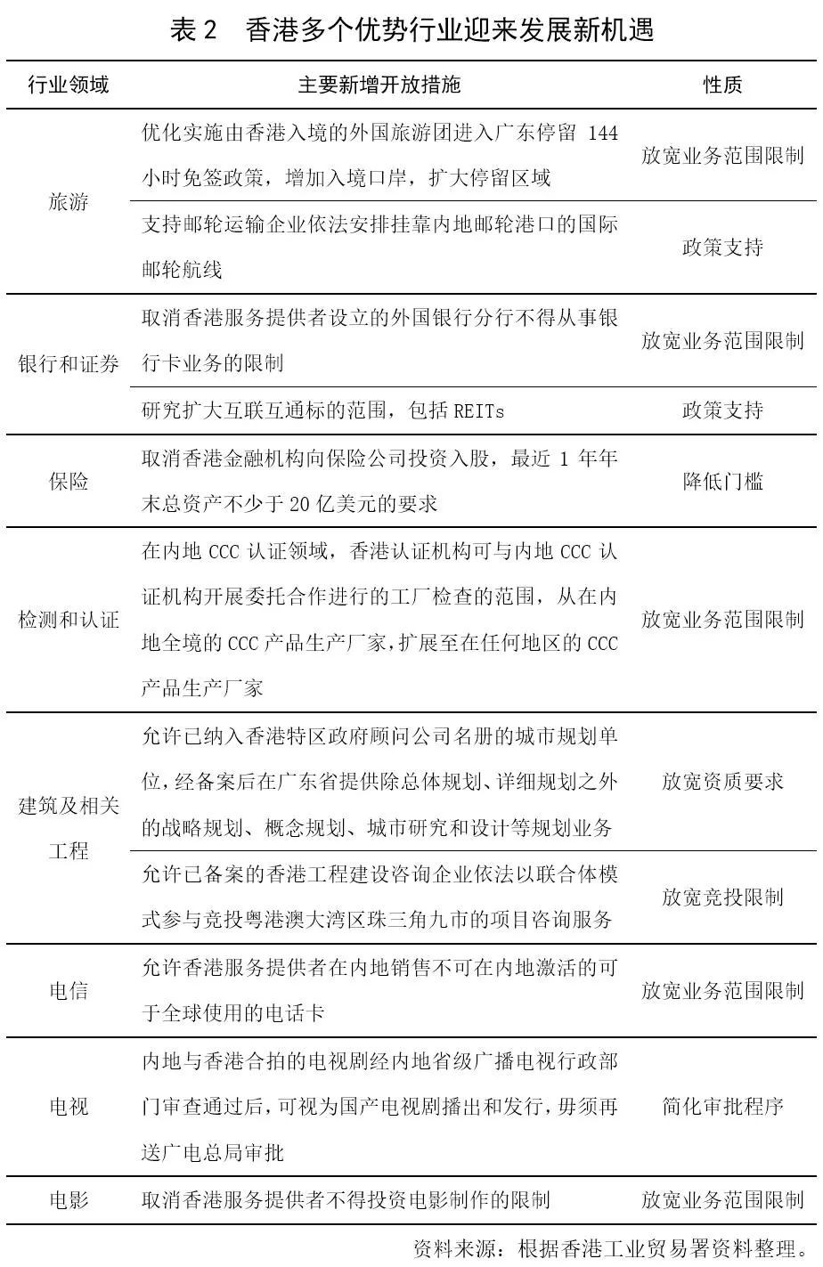
一是放宽或取消准入门槛。结合香港经济社会发展需求和业界诉求,新协议对多个香港具有优势的服务领域,如建筑工程、检测和认证、电信、电视、电影、金融及旅游服务等新增了开放措施,形式包括取消或放宽企业设立的股权比例和业务范围限制、放宽香港专业人士的资质要求以及放宽香港服务输出内地市场的限制等。这让香港多个优势产业迎来发展新机遇。

二是规限松绑。新修订协议在大部分服务领域取消香港服务提供者须在香港从事实质性经营三年的年期规定,让本港初创企业和外资在港成立的公司能更早受惠,可以说是新协议最具影响力的调整之一。由于CEPA没有限制受惠者的资金来源,换言之,来自全球任何地区的投资者或资本,只要在香港依法注册成立公司,即可被视为香港本地企业,进而享有CEPA框架下的各项优惠条件。这一措施有望显著提升香港对国际企业和专业人才的吸引力,促进香港经济的持续增长与繁荣。
三是“港资港法”“港资港仲裁”试点扩大。新增条文扩大了现行“港资港法”和“港资港仲裁”措施的适用范围。其中,“港资港法”由在深圳前海试行,扩大至大湾区试点城市;“港资港仲裁”由在内地自由贸易试验区试行,延伸至大湾区珠三角九市。这意味着今后在粤港澳大湾区试点城市注册的港资企业在面临法律争议或需要解决法律纠纷时,可以在内地依据港澳法律进行裁决,或者直接选择港澳地区的法律服务机构进行仲裁。此举将有助于大湾区建立更加国际化、市场化和法治化的营商环境,进一步凸显香港作为内地企业“出海”的“跳板”和境外投资者进入内地的“窗口”作用。

3,CEPA未来展望
CEPA的成功实施,极大地促进了内地与港澳的经贸联系。展望未来,应继续深入推进制度型开放,进一步优化完善CEPA框架体系和具体规则:
一是加快出台实施细则,推动协议落地落实。CEPA是一份总体框架协议,条款大多为原则性、指导性,缺乏详尽的操作细则。内地相关管理部门应尽快协调各地方政府,根据CEPA框架,出台相配套的实施细则以及完善现有的相关政策和法规。特别地,对阻碍两地会计、法律制度有效对接的有关法律、条例和规则进行梳理分析,作必要的变通性调整和修订,适时颁布相关的补充说明、法律解释,为CEPA的实施提供更加明确、具体的指导。
二是推进服务业扩大开放。CEPA服贸协议的实施显著促进了香港服务提供者进入内地市场的步伐,截至2023年4月30日,共有3392份证书顺利发放,已取得了实质性进展。然而,行业间的开放程度存在一定差异。运输及物流行业获批1416份,占比高达41.8%,在所有行业中位列第一,分销行业紧随其后,获批373份(占比为11.0%)、航空运输行业获批308份(占比为9.1%),三者合计占比超过60%。相比之下,在香港同样具有竞争力的会计、租赁、商业保理及银行等行业领域,获批发行的证书数量占比却极低,均在0.12%左右。下一步优化方向应重点关注并推动开放度较低但具有发展潜力的行业的开放进程。
[1] 特区政府将金融服务、贸易及物流、专业及工商业支持服务、旅游列为四大支柱产业。
//封面图来自香港特别行政区政府新闻处
(0)
6月30日,为庆祝香港回归祖国二十八周年,深化深港文化交流,由我院工会与香港海岸线文化传播有限公司联合主办的“同根·同心·同创”深港书画交流活动在我院举行。活动邀请林天行、张宪民、谢汉仁、施育煌、林墨子、陈峻峰、张文林等深港两地知名书画艺术家与陈雯璐、王钊、杨秋荣、文雅靖、庄卓昊等我院职工联袂展出佳作。艺术家们还特别向我院捐赠部分作品,寓意文化传承与情谊长存。我院常务副院长郭万达在致辞中表示,多年来,我院长期关注并积极参与支持香港建设中外文化艺术交流中心、深圳现代化国际大都市建设等重大课题,持续为深港深化合作提供智力支持。此次举办书画交流活动,正是我院以另一种方式投身于深港文化交流与融合的体现。值此香港回归祖国28周年、中国共产党成立104周年之际举办此次活动,意义尤为深远。与会嘉宾认为,书画作为中华传统文化的重要载体,不仅有助于陶冶情操、激发灵感,也体现了文化艺术与智库工作的跨界融合。此次活动为湾区文化软实力建设注入了民间活力。 (文雅靖)
阅读全文